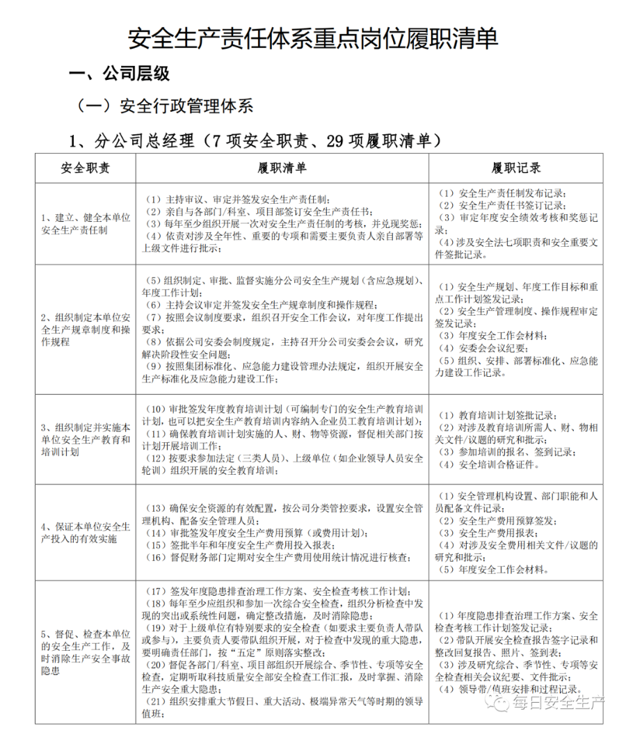
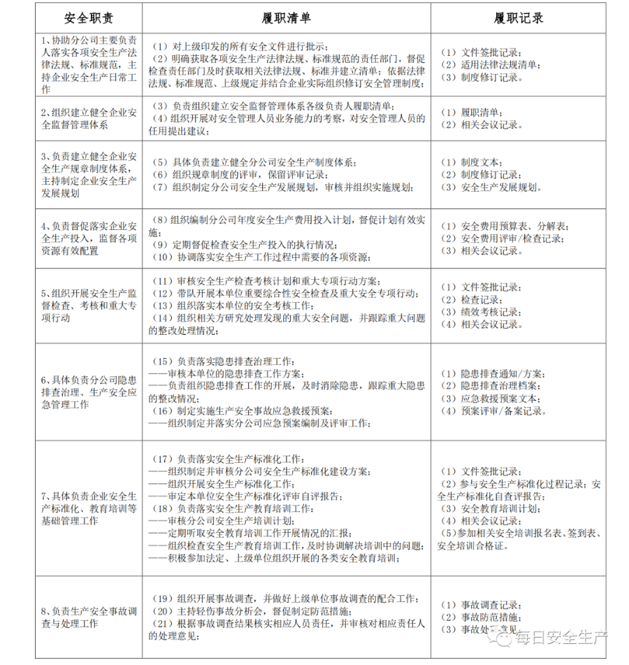
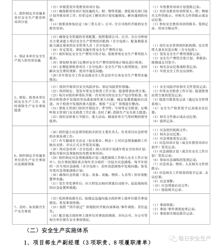
1.建立、健全本单位安全生产责任制,并分解到各部门、各岗位,明确责任人员、责任内容和考核奖罚标准;2.组织制定本单位安全生产规章制度和操作规程,并保证其有效实施;3.组织制定并实施本单位安全生产教育和培训计划,并保证计划的落实;5.督促、检查本单位的安全生产工作,及时消除生产安全事故隐患。应当经常性地进行督促、检查,对检查发现的问题及时解决,及时排除;6.组织制定并实施本单位的生产安全事故应急救援预案;7.及时、如实报告生产安全事故,不得隐瞒不报、谎报或者迟报;8.每季度至少组织一次安全生产全面检查,研究分析安全生产存在的问题,督促各有关部门落实整改,及时消除生产安全事故隐患;10.发生事故时迅速组织抢救,并及时、如实向负有安全生产监督管理职责的部门报告事故情况,做好善后处理工作,配合调查处理;11.每年向职工大会或者职工代表大会、股东会或者股东大会报告安全生产工作和个人履行安全生产管理职责的情况,接受工会、从业人员、股东对安全生产工作的监督。二、生产经营单位分管负责人(安全总监)履职清单要点
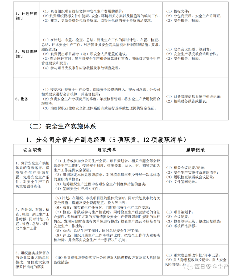
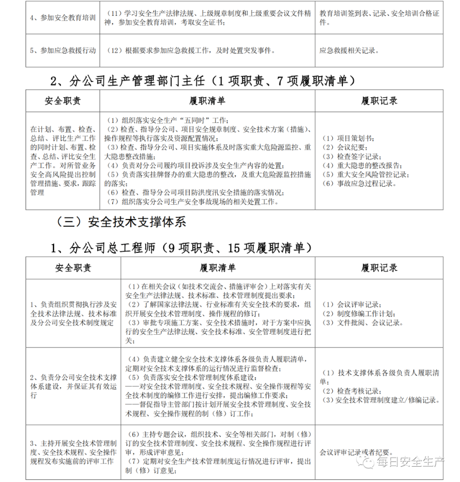
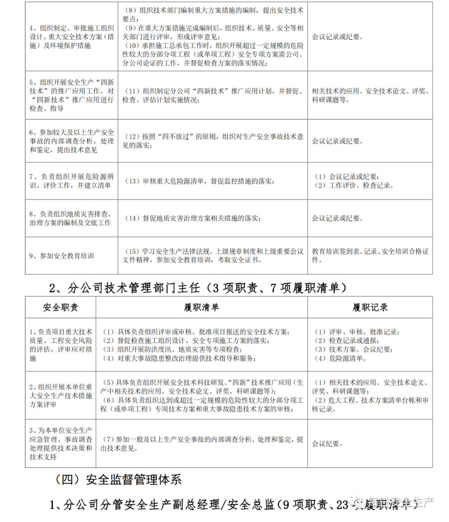
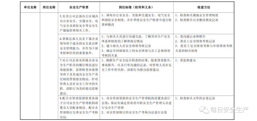
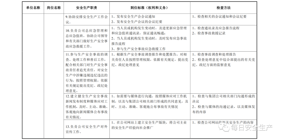
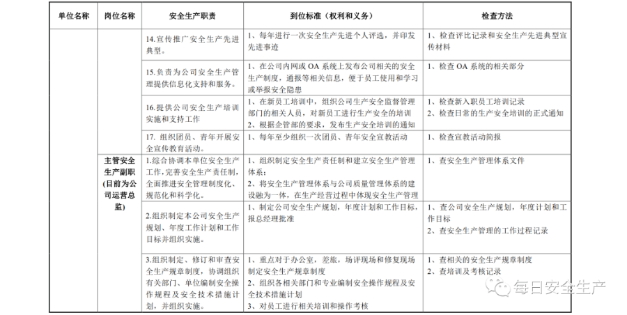
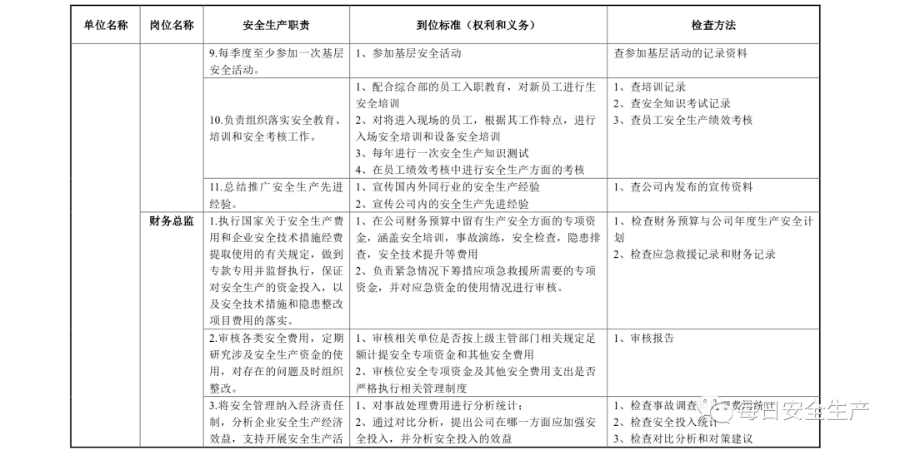
1.负责企业安全生产综合监督管理,监督检查各职能部门落实安全生产责任。负责综合协调本单位的安全生产工作;2.制定本单位安全生产各项规章制度、操作规程及工作规划和年度计划,并组织实施及落实到位;3.负责本单位隐患排查和整改治理工作,每月至少组织一次安全生产全面检查,研究分析安全生产存在的问题,督促各有关部门落实整改,及时消除生产安全事故隐患;3.组织构建安全风险管控和隐患排查治理双重预防体系建设,推广先进适用安全技术装备,更新淘汰落后生产工艺技术装备;5.组织实施新、改、扩建设项目履行安全设施“三同时”;7.负责对违章指挥、违章作业、违反劳动纪律行为的处罚和责任追究;8.组织至少每年一次对安全生产法律法规、标准规范、规章制度、操作规程的执行情况进行评估;1.组织或者参与拟订本单位安全生产规章制度、操作规程和生产安全事故应急救援预案,以确保相关制度、规程、预案符合本单位安全生产的实际;2.组织或者参与本单位安全生产教育和培训,如实记录安全生产教育和培训情况,以保证教育和培训计划符合本单位的实际,及时掌握教育和培训计划的实施进展状况;3.督促落实本单位重大危险源的安全管理措施,有利于安全生产管理人员在现场检查中发现重大危险源是否按照有关规定进行管理,未按规定的督促相关部门及时整改;5.检查本单位的安全生产状况,及时排查生产安全事故隐患,提出改进安全生产管理的建议;6.制止和纠正违章指挥、强令冒险作业、违反操作规程的行为;8.组织安全生产日常检查、岗位检查和专业性检查,并每月至少组织一次安全生产全面检查;9.督促各部门、各岗位履行安全生产职责,并职责考核、提出奖惩意见;1.车间主任(工段长)是车间(工段)安全生产第一责任人;2.要按照生产作业要求,细化车间(工段)安全生产职责及岗位安全技术操作规程;制定安全生产承诺制度、安全生产例会例检制度、安全培训制度;制定作业现场、设备设施、工艺流程安全确认制度;建立隐患排查治理报告和应急处置制度,确保各项安全措施落到实处;3.每天开展日常的安全检查,及时发现隐患,并采取有效措施消除隐患,制止违章指挥、违章操作、违反劳动纪律的行为;4.检查各级动火、检维修、有限空间、临时用电、吊装等危险作业的安全措施,做好车间有关安全生产的票证、档案、台账等资料管理工作。1.班组长是班组安全生产第一责任人,对本班组的安全生产全面负责,是安全生产法律法规和规章制度的直接执行者;2.组织员工学习,贯彻执行安全生产法律法规、规章制度;落实岗位操作人员的安全生产责任,严格安全技术操作规程;督促员工熟练掌握岗位安全生产应急救援处置内容;3.组织班组进行安全生产教育和安全活动。负责新员工(含劳务派遣人员、实习生等)及转岗员工班组级的安全教育培训;4.严格执行动火、检维修、有限空间、临时用电等作业的安全管理规定,不违章作业,确保作业安全;5.每天开展安全生产检查,及时发现隐患,并采取有效措施消除隐患,不违章指挥,及时制止违章操作、违反劳动纪律的行为。1.认真学习和遵守各项安全生产管理制度、操作规程及安全技术工程,履行本岗位安全生产职责,对本岗位的安全生产负直接责任;2.认真学习并严格执行动火、检维修、有限空间、临时用电等作业的安全管理规定,不违章作业,确保作业安全;3.正确分析、判断和处理各种异常状态,及时发现和识别不安全因素和隐患,并及时整改,对不能立即进行整改的隐患有上报的义务;4.积极参加各种安全活动、岗位技术练兵和事故预案演练,清楚应急状态下本岗位和自身职责,在发生事故时,能按照事故预案正确处理;5.有权拒绝违章作业的指令,对他人的违章作业要加以劝阻和制止。(一)生产经营单位应依法履行安全生产主体责任,建立健全全员安全生产责任制。(二)生产经营单位的主要负责人是本单位安全生产的第一责任人,对本单位的安全生产工作全面负责。其他负责人对职责范围内的安全生产工作负责。(三)生产经营单位应结合行业、性质、规模特点,以及组织架构和内部运行管理模式,参照本责任清单制定符合本单位实际的全员安全生产责任清单,明确主要负责人、其他负责人、职能部门负责人、生产车间(区队)负责人、生产班组负责人、一般从业人员等全体从业人员的安全生产责任。(四)生产经营单位应制定全员安全生产责任制考核标准,并建立落实相应的监督考核机制。二、生产经营单位主要负责人安全生产责任清单【18条】
(二)组织制定并实施本单位安全生产规章制度和操作规程;(三)确定符合条件的安全生产分管负责人或者安全总监、技术负责人;(四)依法设置安全生产管理机构并配备安全生产管理人员,落实本单位技术管理机构的安全职能并配备安全技术人员;(五)每季度至少召开一次安全生产专题会议,研究和审查有关安全生产的重大事项,协调本单位各相关机构安全生产工作事宜;(六)每年度向职工代表大会、职工大会或者股东大会报告安全生产情况,接受工会、从业人员、股东对安全生产工作的监督;(七)保证本单位安全生产投入的有效实施,依法履行建设项目安全设施与主体工程同时设计、同时施工、同时投入生产和使用的规定;(八)组织建立并落实安全风险分级管控和隐患排查治理双重预防工作机制,负责管控重大风险,建立健全重大事故隐患排查、评估、报告、监控和治理制度;(九)建立健全本单位(构成重大危险源的企业)重大危险源安全管理制度并督促落实;(十)督促、检查本单位的安全生产工作,及时排查和消除生产安全事故隐患;每季度至少全面检查一次,属于高危生产经营单位的,每月至少全面检查一次;(十一)组织制定并实施本单位安全生产教育和培训计划;(十二)依法开展安全生产标准化建设、安全文化建设和班组安全建设工作;(十三)加强本单位动火作业、临时用电作业、受限空间(有限空间)作业、高空作业、盲板抽堵作业、吊装作业、动土作业、断路作业、设备检修等特殊作业管理;(十四)建立健全本单位安全生产责任制绩效考核制度;(十五)组织制定并实施本单位的生产安全事故应急救援预案,配备必要的应急救援装备和物资,按规定组织开展应急演练;(十六)建立、健全本单位的单位负责人现场带班制度,属于高危生产经营单位的,应当组织制定并实施24小时应急值班制度;(十七)及时、如实报告生产安全事故,组织事故抢救;三、生产经营单位安全生产分管负责人(安全总监)安全生产责任清单【15条】
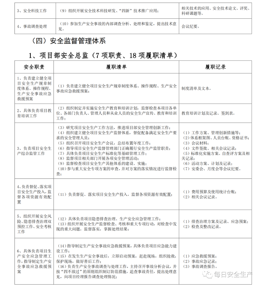
(一)协助主要负责人履行安全生产管理职责,对安全生产工作负有组织实施、综合管理和日常监督的责任;(二)协助主要负责人建立健全本单位全员安全生产责任制、安全生产规章制度和安全操作规程,并督促实施;(三)主持日常安全管理工作,组织本单位安全生产管理机构和安全生产管理人员开展工作,监督指导本单位生产安全事故应急预案演练与修订工作;(四)定期向安全生产委员会(领导小组)和主要负责人报告工作,并提出须由安全生产委员会(领导小组)研究、讨论和通过的安全工作议题;(五)组织召开安全生产工作会议,及时总结和部署安全生产工作;定期预判、评估安全生产状况,研究解决安全生产问题;(六)协助主要负责人组织开展安全生产宣传教育培训工作;(七)协助主要负责人建立落实安全生产风险分级管控制度,并负责职责范围内的较大风险的管控工作;(八)协助主要负责人组织制定生产安全事故隐患排查治理制度,每月至少全面检查一次安全生产工作,对查出的事故隐患及时督促整改;(九)组织制定本单位外来施工作业安全管理制度,监督检查本单位对承包、承租单位安全生产资质、条件的审核工作,督促承包、承租单位履行安全生产职责;(十)组织制定本单位动火作业、临时用电作业、受限空间(有限空间)作业、高空作业、盲板抽堵作业、吊装作业、动土作业、断路作业、设备检修等特殊作业管理制度,并监督落实;(十一)协助主要负责人建立健全本单位安全生产责任制绩效考核机制,考核与监督本单位各部门、各岗位履行安全生产责任制情况;(十二)发生生产安全事故,按规定时间和程序报告,组织事故救援和善后处置,配合有关部门开展事故调查处理,组织内部的事故调查处理;(十三)提名分支机构和工程项目派驻专职安全生产管理人员;(十四)对本单位人员职务晋升、表彰奖励候选人履行安全生产职责情况提出意见建议;对从业人员违反安全生产管理制度和安全操作规程的行为,经批评教育拒不整改的,提出处理意见并监督落实;(十五)法律、法规、规章以及本单位规定的其他安全生产职责。四、分管生产、设备、技术等其他负责人安全生产责任清单【7条】
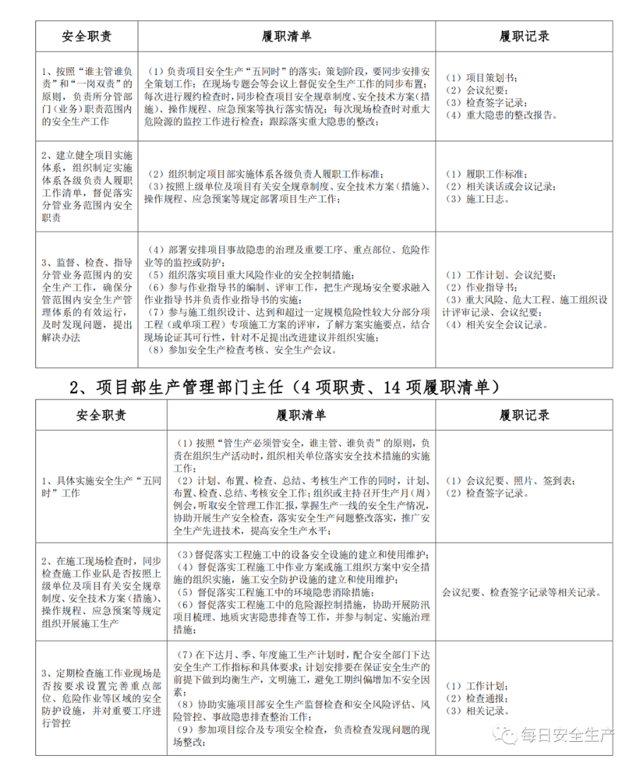
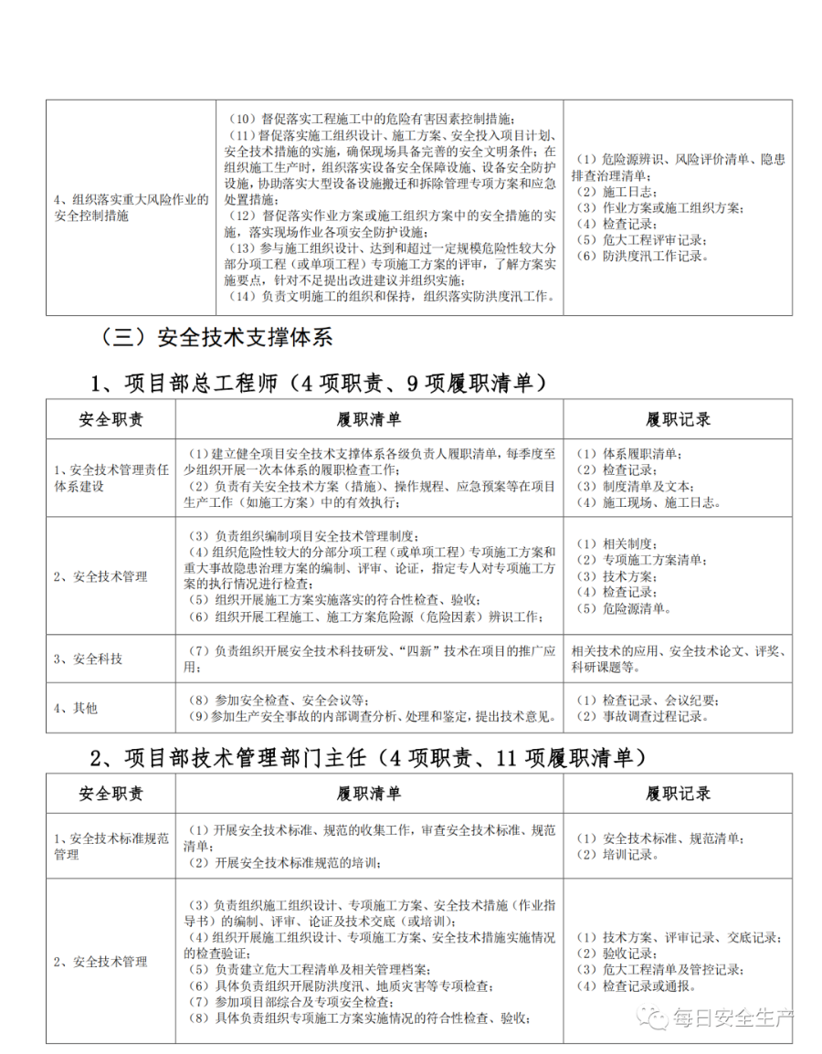
(一)按照“管业务必须管安全,管生产经营必须管安全”的原则,对分管工作履行安全生产“一岗双责”,组织分管部门、车间建立落实安全生产责任制;(二)组织贯彻执行安全生产规章制度和操作规程,并进行监督检查;(三)组织落实分管领域的安全风险分级管控和隐患排查治理措施,对分管领域的较大风险进行管控,并监督问题隐患的整改落实;(四)按职责分工,组织落实本单位构成重大风险的特殊作业安全措施;(五)组织审核年度安全投入资金预算,做到专款专用,并监督执行;(六)按规定时间和程序报告生产安全事故,按职责分工组织事故救援,做好伤亡事故的善后处理工作;(七)法律、法规、规章以及本单位规定的其他安全生产职责。五、生产经营单位安全生产管理机构、安全生产管理人员安全生产责任清单【15条】
(一)组织或者参与拟订本单位安全生产规章制度、操作规程并监督实施;(二)参与本单位涉及安全生产的经营决策,提出改进安全生产管理的建议,督促本单位其他机构、人员履行安全生产职责;(三)组织制定本单位安全生产管理年度工作计划和目标,并进行考核;(四)组织或者参与本单位安全生产宣传教育和培训,如实记录安全生产教育和培训情况;(五)监督本单位安全生产资金投入和技术措施的落实;(六)组织开展危险源辨识和评估,督促落实本单位重大危险源的安全管理措施,监督劳动防护用品的采购、发放、使用和管理;(七)检查本单位的安全生产状况,及时排查生产安全事故隐患,提出改进安全生产管理的建议;(八)制止和纠正违章指挥、强令冒险作业、违反操作规程的行为;(九)组织落实安全风险分级管控措施和隐患排查治理制度,督促落实安全生产整改措施;(十)制定本单位外来施工作业安全管理制度,督促承包、承租单位履行安全生产职责,并对承包、承租单位及人员的相关资质进行审核、监管;(十一)对本单位动火作业、临时用电作业、受限空间(有限空间)作业、高空作业、盲板抽堵作业、吊装作业、动土作业、断路作业、设备检修等现场作业情况进行抽查监督;(十二)组织制定安全生产责任制绩效考核制度并监督实施;(十三)组织或者参与拟订本单位生产安全事故应急救援预案;(十五)法律、法规、规章以及本单位规定的其他安全生产职责。六、生产、设备、技术等其他职能部门负责人安全生产责任清单【6条】
(一)履行安全生产“一岗双责”,落实本部门安全生产责任制;(三)组织制定并实施本部门安全生产教育和培训计划,并如实记录;(四)落实本部门安全风险分级管控和隐患排查治理措施;(五)按职责权限参与事故应急预案编制和应急演练工作,组织事故救援,做好伤亡事故的善后处理工作;(六)法律、法规、规章以及本单位规定的其他安全生产职责。七、生产经营单位车间(区队)主任安全生产责任清单【16条】
(一)车间(区队)主任是车间(区队)安全生产的第一责任人,对本车间(区队)的安全生产全面负责;(二)保证国家安全生产法律法规和企业规章制度在本车间的贯彻执行,做到车间(区队)生产与安全生产同时计划、布置、检查、总结和评比;(三)定期召开安全专题会议,听取安全员的工作汇报,及时解决生产中的安全问题;(四)严格执行本单位隐患排查治理各项工作制度,深入排查本车间安全生产问题隐患,组织整改落实,并做好相关记录;(五)组织拟定本车间(区队)的安全生产年度、季度、月计划;(六)组织拟定本车间(区队)的安全生产教育培训计划,做好员工的安全生产教育培训;(七)负责落实本单位的安全生产规章制度和操作规程,落实安全生产的措施计划;(八)定期组织车间(区队)人员开展安全检查、危险源辨识、风险预判活动,发现安全隐患,立即组织整改,直至消除;(九)加强设备装置的检修维护,严格执行检维修作业安全制度,保证设备、安全装置等设施处于完好状态;(十)执行本单位外来施工作业安全管理制度,派员现场监督,督促承包、承租单位履行安全生产职责;(十一)对车间(区队)动火作业、临时用电作业、受限空间(有限空间)作业、高空作业、盲板抽堵作业、吊装作业、动土作业、断路作业、设备检修等特殊作业,按职责权限下达作业指令,指派专人进行现场作业监护;(十二)属于危险化学品、矿山、建筑施工、运输、冶金、有色、涉氨制冷、涉爆粉尘及人员密集场所等重点行业领域企业的,对车间(区队)具有安全风险的生产装置工艺、重要设备设施逐一组织制定并落实管控措施;(十三)加强班组管理,定期组织开展班组长安全培训;(十四)组织实施本车间(区队)人员的安全生产责任制绩效考核;(十五)本车间(区队)发生生产安全事故后,妥善保护事故现场,立即采取有效措施组织救援;(十六)法律、法规、规章以及本单位规定的其他安全生产职责。八、生产经营单位生产班组长安全生产责任清单【6条】
(一)每天召开班前会,开展班前安全教育,告知班组作业区域的主要安全生产风险点、防范措施和事故应急措施,做好技术交底;(二)加强班组安全培训,督促班组人员熟知工作岗位存在的危险因素、防范措施及事故应急措施;(三)严格执行本单位安全风险分级管控和隐患排查治理各项工作制度,组织开展班前、班中、班后安全检查或交接班检查,对班组作业区域进行安全风险隐患排查,落实安全防范措施,并做好相关记录;(四)督促班组人员严格遵守本单位的安全生产规章制度和岗位安全操作规程,正确佩戴和使用劳动防护用品;(五)对作业中发生的险情、突发事件及时报告,组织事故初期应急处置并采取措施保护现场;(六)法律、法规、规章以及本单位规定的其他安全生产职责。(一)严格遵守安全生产规章制度和操作规程,服从管理;(二)积极参加安全学习及安全培训,掌握本职工作所需的安全生产知识,提高安全生产技能,从事特种作业的必须经培训取得相应资格证书;(三)认真开展岗前、岗中、交接班安全隐患排查,确保本岗位作业区域内相关机械设备、用电、环境等保持安全状况;(四)发生生产安全事故后,事故现场有关人员应当立即报告本单位负责人;发现事故隐患或者其他不安全因素,应当立即向现场安全管理人员或者本单位负责人报告;(五)有权对单位安全生产工作中存在的问题提出批评、检举、控告,有权拒绝违章指挥和强令冒险作业;(六)熟悉本岗位的安全生产风险和应急处置措施,发现直接危及人身安全的紧急情况时,有权停止作业或者在采取可能的应急措施后,撤离作业现场;(九)法律、法规、规章以及本单位规定的其他安全生产职责。《关于贯彻执行〈生产经营单位全员安全生产责任清单〉严格落实全员安全生产责任制的通知》(鲁安办发〔2016〕40号)同时废止。






























