广心社
广心社取“应急管理”的“应”字“广”字头及“急”字的“心”字底命名,有“心底无私天地宽”“广纳人才”“不忘初心”之意。
指导思想
重点要求
01、力戒“不敢写”的畏难心理,把每次撰写文稿的任务当做一次自我对话、自我纠正与自我提升的机会。
02、认真将所撰写文章的相关业务工作摸清吃透,力求文章既能够接地气,又能够看全局。
03、在不断地修改与打磨中练就扎实的文字功底。
主要任务
1、加大正面宣传力度,强化隐患曝光,推进阵地建设,增强全民应急意识,树立中山应急管理铁军形象。
2、组织学习交流、采风及文稿评议。
3、加强协作配合,做好“应管简报”和新媒体稿件审核发布。
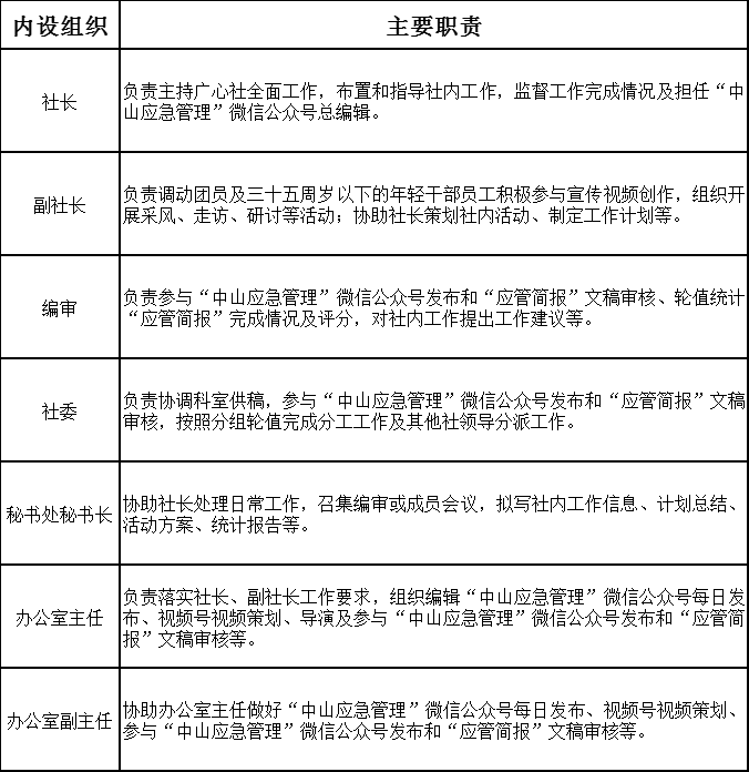
广心社组织架构表





